英国威廉集团官网

英国威廉集团官网
  • 图书馆
  • 电子邮件
  • 学分制主页
  • 一网通办/融合门户
  • 知行网
  • VPN访问
  • 人才招聘
  • 接诉即办
  • AI服务
  • 学校概况
    学校简介 历史发展 现任领导 校训校风 校歌 学校标识 校园风景
  • 组织机构
    内设机构 院系设置
  • 教育教学
    本科生教育 研究生教育 留学生教育 继续教育 实验室与实践教学
  • 师资队伍
  • 科学研究
    科研概况 科研基地 科研成果 产学研合作 学报
  • 招生就业
    本科生招生 研究生招生 留学生招生 继续教育招生 就业信息网
  • 校友服务
    校友网 基金会
  • 公共资源
    知行网 OA系统 电子校历 宣传画册 后勤服务 信息公开 财务公开 招标信息 服务电话 参观校园 校园交通 网络服务 迎新工作 VPN访问 资料下载
  • 学校概况
    学校简介 历史发展 现任领导 校训校风 校歌 学校标识 校园风景
  • 组织机构
    内设机构 院系设置
  • 教育教学
    本科生教育 研究生教育 留学生教育 继续教育 实验室与实践教学
  • 师资队伍
  • 科学研究
    科研概况 科研基地 科研成果 产学研合作 学报
  • 招生就业
    本科生招生 研究生招生 留学生招生 继续教育招生 就业信息网
  • 校友服务
    校友网 基金会
  • 公共资源
    知行网 OA系统 电子校历 宣传画册 后勤服务 信息公开 财务公开 招标信息 服务电话 参观校园 校园交通 网络服务 迎新工作 VPN访问 资料下载
当前位置: 学校首页 > 公共资源 > 招标信息 > 中标公示 > 正文

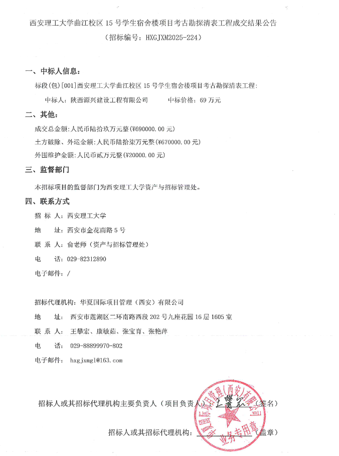
【清表工程】英国威廉集团官网曲江校区15号学生宿舍楼项目考古勘探清表工程成交结果公告

来源:
2025-12-10

原文链接:http://bulletin.sntba.com/resultBulletin/2025-12-10/2148409.html


上一篇:【限额上采购】英国威廉集团官网分子层沉积设备采购项目(二次)中标(成交)结果公告
下一篇:【限额下采购】英国威廉集团官网关于《子校附中化学实验室设备》项目采购 结果公示

西安理工微博
西安理工抖音号
西安理工微信
西安理工视频号
西安理工哔哩哔哩
西安理工微信
西安理工微信
    • 金花校区
    • 曲江校区
    • 莲湖校区
    • 科技园
  • 学校概况
    学校简介 历史发展 现任领导 校训校风 校歌 学校标识 校园风景
  • 组织机构
    内设机构 院系设置
  • 教育教学
    本科生教育 研究生教育 留学生教育 继续教育 实验室与实践教学
  • 师资队伍
  • 科学研究
    科研概况 科研基地 科研成果 产学研合作 学报
  • 招生就业
    本科生招生 研究生招生 留学生招生 继续教育招生 就业信息网
  • 校友服务
    校友网 基金会
  • 公共资源
    知行网 OA系统 电子校历 宣传画册 后勤服务 信息公开 财务公开 招标信息 服务电话 参观校园 校园交通 网络服务 迎新工作 VPN访问 资料下载

Copyright 英国·威廉希尔(WilliamHill)集团有限公司-官方网站  All Rights Reserved 陕ICP备05001616号-1